博傲教育获得腾讯网教育领导品牌
首页 > 中医助理医师 >

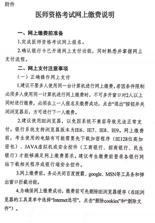
江苏省2019中医执业/助理医师笔试缴费已开始

2019-07-02 来源:博傲教育 浏览次数:783 发布者:李老师

  江苏省2019中医执业/助理医师笔试缴费已开始,博傲教育为各位考生收集信息如下,请相关考生注意。

  缴费时间:7.1-7.15

  缴费地址:国家医学考试网

  注意:为成功完成缴费的视为放弃报名,不能参加考试。

20年来,我们只做医考培训!医考热线电话:400-6286615

  你想知道医考秘籍吗?扫描微信二维码直接加QQ群,即可提前获取医考知识点或考试资讯:

  临床执业/助理医师问题讨论群:249310992
  中医执业/助理医师问题讨论群:622494854
  中西医执业/助理医师问题讨论群:132893729
  口腔执业/助理医师问题讨论群:617669025
  乡村全科助理医师问题讨论群:556053451

       2019执业医师售后服务:310060480

  扫一扫直接加QQ学习群                扫描立即做题  [海量练习][历年经典]等你练!  

 医学考试在线      

783 人喜欢