博傲教育获得腾讯网教育领导品牌
首页 > 护理考研 >

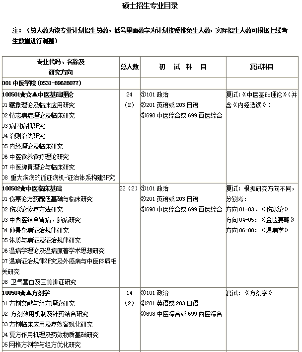
山东中医药大学2020硕士研究生招生目录

2019-09-10 来源:博傲教育 浏览次数:966 发布者:李老师

山东中医药大学2020硕士研究生招生目录已发布,博傲教育为各位考生收集到以下信息,请相关考生注意。

全部内容请点击本连接

 

20年来,我们只做医考培训,你手里或许有《中医综合傲视宝典》,但是你想让此书编者帮你“指点江山”、告诉你医考的技巧吗?技巧热线:400-6286615,你想知道医考的秘籍,顺利进入名校吗?扫描下面的图片“微信二维码”或加“QQ群号”,即可提前获取医考知识点!    

中医综合问题讨论群:499292170、529942793  、476095629

   扫一扫关注博傲中医综合傲视宝典微信公众号  扫描下方金题APP二维码,注册登录即可免费做题!

 

966 人喜欢