博傲教育获得腾讯网教育领导品牌
首页 > >

徐州市2018中医医术确有专长考核符合人员公示

2019-08-06 来源:博傲教育 浏览次数:1463 发布者:李老师

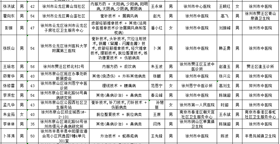
  徐州市2018中医医术确有专长人员医师资格考核符合报名条件人员信息已公示,博傲教育为各位考生收集信息如下,请相关考生注意。

  根据《中华人民共和国中医药法》《中医医术确有专长人员医师资格考核注册管理暂行办法》和《江苏省中医医术确有专长人员医师资格考核注册管理实施细则》等有关规定,经组织个人申报,县级卫生健康行政部门初审公示、市级卫生健康行政部门复审、省中医药管理局审核确认,现将符合2018年江苏省中医医术确有专长人员医师资格考核报名条件的216人基本信息及其推荐医师信息进行公示,接受社会监督,公示时间为2019年8月2日—8日,共5个工作日。如对公示内容有异议,请在公示期内,以来信、来电形式向申报人员所在地区市级卫生健康行政部门反映,信函以寄件日邮戳为准。反映问题应坚持实事求是、客观公正、有据可查。以组织名义反映问题的应加盖公章,以个人名义反映问题的应署真实姓名,并提供联系电话,以便了解核实情况。

  徐州市卫生健康委:0516-85583122

  以上便是相关内容,希望能给各位考生带来帮助。

20年来,我们只做医考培训!医考热线电话:400-6286615

  你想知道医考秘籍吗?扫描微信二维码直接加QQ群,即可提前获取医考知识点或考试资讯:

  临床执业/助理医师问题讨论群:249310992
  中医执业/助理医师问题讨论群:622494854
  中西医执业/助理医师问题讨论群:132893729
  口腔执业/助理医师问题讨论群:617669025
  乡村全科助理医师问题讨论群:556053451

       2019执业医师售后服务:310060480

  扫一扫直接加QQ学习群                扫描立即做题  [海量练习][历年经典]等你练!  

 医学考试在线      

1463 人喜欢